光栅报警电路-原理图详解
来源:http://www.tudoupe.com时间:2022-03-05
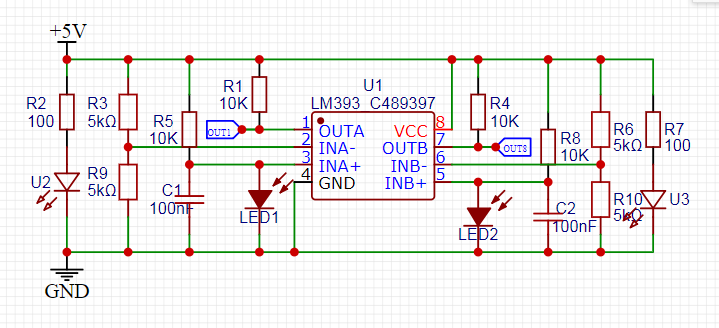
电路图是这个样子的:大概是3部分,光栅比较器,主控芯片,指示灯。
电路的原理是这样的:

光栅比较器部分:这部分是这个电路的核心,这个图是这么看的,u2是一个一上电就持续发亮的红外线发射管,它发出的光就是光栅,上面的r2电阻是用来限流的。
r3和r9形成了一个分压电路,用来把5v到gnd的电压进行分压,在他们之间的节点上得到一个电压,这个电压输入到u1的ina-,它就是基准电压(用这个电压来做标准),如果按照图里的电阻值,现在的基准电压是2.5v。
led1是一个红外接收管,它本来是有一定内阻的,这个内阻和r5一起也形成了一个分压电路,这里我们简单认为它本来的内阻是40k欧,如果受到红外光照射,它的内阻则变成0欧(这里只是方便理解,其实它的内阻变化曲线可以在资料里查到,并不完全是我说的这样),那么它没有收到红外光的时候,这个分压电路提供给u1的输入电压是4v,高于基准电压2.5v,u1没有被触发。如果它收到了红外线,内阻变化后,这个输入电压变化为0v(直接接地了嘛),它低于了基准电压2.5v,u1被触发。
补充一下,内阻是逐渐降低的,用这个特性可以控制光栅报警感应的距离。
这里的c1就是用来接地滤波的。
outa脚输出的out1就是输出信号,芯片触发前和触发后会输出不同的信号,r1的作用是一个上拉电阻的作用,如果触发,它输出的电压是0v,如果没触发,它输出的电压是5v。
这个图的左边和右边是独立的两个电路,芯片的左边4个脚和右边4个脚分别构成了双路的比较器。

单片机的一个io口用来接收比较器传输过来了的out1信号,如果这个信号是5v,那么它内部把它识别为输入1,如果这个信号是0v,那么它内部把它识别为输入0,这样就可以对单片机芯片进行逻辑编程,我们可以规定,
某个接收io口(这里我们定义为p1.2)收到out1为5v的时候,代表光栅没有被阻挡,芯片的输出io口(这里我们定义为p1.3)输出高电平。
某个io口收到out1为0v的时候,代表光栅已经被阻挡,芯片的输出io口输出低电平。
(为什么要这么设置要看后面的电路)

如果光栅已经被阻挡,输出信号(mled1)是低电平,呢么这个电路里的led灯两端形成电位差,led灯亮起,提升光栅被挡。
反之,光栅未被挡的时候,led灯两端都是高电平,不会亮起。
上一篇:Ts 的基础知识
下一篇:win10纯净版制作u盘安装教程
相关新闻
- 2023-05-06 微pe怎么初始化U盘(微pe怎么恢复初
- 2023-05-06 Xp系统boot 进入pe(boot manager 怎么进入
- 2023-05-06 win pe修复bcdboot(pe修复系统)
- 2023-05-06 win7更新失败 pe(win7更新失败还原更
- 2023-05-06 u盘装了pe读取不了(u盘能进pe读取不
- 2023-05-06 u盘pe 发热(u盘发热烫手)
- 2023-05-06 u盘pe下看不到硬盘(u盘启动pe看不到
- 2023-05-06 pe盘 ntfs(u盘ntfs格式)
- 2023-05-06 sony笔记本进入pe模式(联想笔记本怎
- 2023-05-06 pe启动盘进不去(pe启动盘进不去系统
|
|
|
|
|
|
|
|
|
|
|
|
|
|
|
