OpenText Exceed TurboX(ETX)基础架构概述
来源:http://www.tudoupe.com时间:2022-03-29
OpenText 超过涡轮结构概览
远程应用程序接入在当今的公司环境中正变得越来越重要。 远程应用程序和数据接入可以帮助消除地理和网络边界,提高用户生产率,保障知识产权,简化信息技术业务,同时降低成本。
OpenText Expered TurboX是公司应用程序和数据的尖端桌面虚拟化和远程访问解决方案。它符合现代企业的要求。特别是主办UNIX/MSM/Windows综合平台的企业。它概述了设计概念、解决办法的结构和主要组成部分。它们也是有用和互动的。
1、简介
自从计算机的网络连接开始远程应用程序访问已演变成一个解决方案类别。各公司一直在寻求一种解决办法,使用户能够访问在遥远服务器上运行的应用程序。在全球化的同时,在很多方面实现了虚拟化。这禁止用户访问该程序。同时,人们越来越希望提高远程访问方案和数据的效率。
20多年来,OpenText提供了远程应用程序访问解决方案。在整个1990年代至200年代,OpenText在发展空间方面的表现超过了发展空间。OpenText 继续从性能方面推开信封。向世界各地的商业用户提供复杂的2D和3D方案。远程应用接入解决方案的未来超出了Turbox。这是X Windows和网络开发知识多年的结果,也是了解数百个现实世界情景的结果,其中涉及业务关键UNIX和Windows程序。
指导超强涡轮动力学概念和发展的六个关键目标如下:
• 提供一个统一的平台,供信息技术和用户管理和访问其所有远程基础设施,而不论平台如何。
• 为UNIX和Windows主机提供市场上最快的远程接入解决方案。
• 在所有得到支助的客户平台上提供一致的用户经验。
• 简化客户软件、配置文件和配置设置的分发和维护,以便实施大规模部署方案。
• 使所有事件完全可以审计,以提高能见度、问责制和应对问题的能力。
• 与任何现有的基础设施和提供者合作,例如混合/虚拟桌面环境。
超前的涡轮驱动产生了一系列广泛的结果。其组织方式不同于许多市场典型的远程应用接入解决方案。清单中不包括我们自己因需求而超额提出的清单。为使高性能者能够获得高性能服务,它使用了若干技术。它还提供了出色的用户经验和简化的管理。
2、架构图
下面的图表描述了所有关键Exceled TurboX组件的一般安排和连接。 首先,ETX依靠网络应用程序服务器提供基于网络的视觉界面。 其次,ETX在数据库中存储应用程序数据。
ETX 连接节点除了提供用户界面、配置和负载平衡 ETX 服务器外,还负责维持客户端会话和压缩远程显示器以传送给用户。 ETX 站点是连接节点的集合,其中包括ETX 服务器。
3.0 构建块
超前Turbox的基金会由下列组成部分组成。
ETX服务器第3号
这是解决方案的大脑。礼宾、看门人和交通控制员这是一个网络应用程序,由阿帕奇托马卡特网络应用程序服务器托管。然后在用户第一次与ETX网站连接时向用户显示。仪表板由ETX服务器显示给用户或服务器管理者。Web Dashboard 允许用户启动新会话、创建配置文件和管理当前会话 。管理员使用服务器管理器监测和管理系统的所有部分。从用户登记到颁发许可证和汇报资源使用情况。
ETX 连接节点3
ETX 连接节点负责启动会话代理器( 管理和压缩远程会话的程序), 并与 ETX 服务器进行通信。 由于基结构有几个节点, 可以从多个连接节点中选择 ETX 服务器, 以完成负载平衡, 结点转换失败数, 基结构有多个节点, ETX 服务器可以从多个连接节点中选择, 以实现负载平衡和结点失效传输 。
ETX连接节点由各种分部件组成。每个分构成部分负责一套不同的职责。除了代理经理(启动时的会话代理)之外,ETX认证器、Xstart发射器和应用程序扫描器是其他重要部件。下文将更深入地讨论这些问题。
ETX 代理经理 3. 2. 1
ETX代理管理器的主要作用是建立一个远程会话代理器。该代理器作为客户与应用程序或桌面主机之间的连接器运作,加密和压缩广域网会话显示。该代理器还负责向主机发送额外数据,例如用户输入、文件和设备。
代理经理保持这些会话代理商的运行状态,并向ETX服务器报告该状态,代理经理还处理会议暂停和恢复、会话共享(多功能)、文件传输和其他与会议有关的活动等用户指示。
代理服务器是全功能 X 服务器/ RDP 客户端 。因此,它可以作为一个独立的服务器运作。处理主机默认 Windows 或 UNIX 安装的显示协议 。无需在本地安装任何软件 。X服务器和RDP客户端包含在代理商中。在广域网上,它用来绘制和压缩显示器。如果桌面直接连接到 Windows,要进行本地翻譯和压缩, 代理必须直接安装在 Windows 桌面主机上 。压缩从代理服务器到用户设备客户端的数据流。屏幕图形以及键盘和鼠标输入由客户处理。关于代理和客户职能的其他信息请见此。请见第6段第0节。
ETX核证人(ETX专家)
顾名思义,当用户和管理员登录ETX门户时,组件将处理其身份。在UNIX系统中,验证人必须支持PAM或主机认证。以LDAP为基础的环境(例如微软 Windows)不需要使用验证符。因为 ETX 服务器处理 LDAP 认证 。
ETX专家利用专门的PAM或本地身份服务器,将ETX完全融入UNIX环境。这就需要在PAM/Native认证服务器上安装ETX连接节点。在安装期间,节点登记为身份验证人。ETX能够平衡许多识别节点的负荷。然而,每个节点必须具有相同的 PAM 或 Natalie 认证设置。
X 启动启动器 三. 2. 3
当用户启动 ETX 配置文件时, Xstart 启动启动器模块负责启动特定的 X Windows 程序 。ETX 配置包含所有远程会话设置参数 。包含要启动的程序和要选择的主机。
二. 申请
应用程序扫描仪是一个独立的程序 。它通过扫描连接节点搜索已安装的应用程序。允许使用 ETX 服务器管理来进行分布 。在向用户分发程序后,用户可以通过先生成配置文件文件,然后选择启动程序的程序来启动程序。
所有ETX平台都有应用程序扫描仪。因此,您可以提交在 UNIX 和 Windows 操作的应用程序。如果您对同一应用程序有许多连接节点,ETX 服务器识别重叠,并将应用程序合并成一个单一的项目。这将应用程序的负荷分配到不同的主机 。
三. 2.5.5 当地会议
本地会话数据库监测会话状况,并定期向ETX服务器报告。如果 ETX 服务器与代理服务器管理器的连接失败,本地会话数据库使连接节点能够继续正常运行。会议的暂停或结束包括在内。再次连接到 ETX 服务器 。ETX 服务器将同步本地会话数据库 。如果网络破裂,则每个节点都有缺陷。
3.3 数据库
解决方案的簿记员是RDBMS。它用于存储所有非过境数据。服务器设置、用户设置、配置文件、事件日志、许可统计数据等。ETX与IBM DB2、微软SQL服务器、Apache和DerbyTM合作。和阿帕奇·德比交织在一起安装既简单又容易。就负载平衡、故障转移和高可用性而言,请参看ETX高可用性白皮书和从设置数据库复制的供应商文件,以获得进一步资料。
ETX 许可证服务器 3.4
几个ETX站点可以共用一个执照库。根据管理员的要求,在每个地点分配许可证动态或静态。每个ETX服务器都具有ETX许可证服务器的能力。并在整个配置过程中被激活。 启用后,更多的ETX站点可连接到领有许可证的服务器,并使用集合许可证。而不是使用本地安装的许可证密钥。这种办法旨在保证获得许可的服务器无法使用或无法进入。信息将通过电子邮件发送给管理员。网站将持续运作72小时,以解决这一问题。
3.5 ETX客户在运行期间
当由当地客户操作时,ETX管理远程通信和互动。和埃特克斯代理商一样在确定会期期间,他还与代理人保持不断的沟通。 与代理一样,客户正在执行自己的方案。它利用现有最高性能、可靠性和兼容性。当 ETX 客户端正在运行时, 它会自动部署; 用户随时启动应用程序, 它就会自动部署 。每个人都在默默地从后台下载正确运行。在运行过程中,客户可以被Windows、Linux和Macette用户使用。
JRE( Java 运行时间环境)
虽然它本身并不是一个构件,也不是一个构件。另一方面,JRE是ETX服务器的系统需要。 自然,需要 JRE 的计算机是 ETX 服务器的主机 以及 Apache Tomcat 。ETX 远程会话可以很容易地从使用 Java 的浏览器上发射。尽管这不是默认选择。 默认情况下,在用户设备上安装本地客户启动器组件,以启动ETX会话(见下文第3段)。
3.7 第一次客户发射装置(家用客户发射装置)
用户的系统必须安装初始客户端的启动程序 。用户然后可以在超前涡轮驱动器中启动配置文件(除非他们选择开始的爪哇客户端,如上面第3号所述)。当配置文件由用户启动时,后台本地客户端启动将从原始客户端下载和执行 。安装启动器不需要管理员权限 。供Windows、Linux和Mac用户使用。
4.0 网络配置
ETX组件之间的通信通过多个港口进行,必须核实防火墙设置是否正确,以使ETX站点能够顺利运作。 下表概述了所需的网络接入情况,包括其使用情况、所涉组件、所使用的协议及其是否安全。
ThinX 协议版本 5.0
ThinX是一种使用ETX血管的数字血液流动方法。使ETX能够如此顺利和迅速地运行。通常被称为TXP的TinX协议在广泛的网络带宽和延时方面表现良好。根据内部调查结果:TXP产生正常X协议产生的网络流量的1%至10%。它还在效力方面优于其他远程接入解决方案。
TXP旨在履行以下职能:
(1) 减少对远程用户带宽的要求。
(2) 适应不断变化的网络环境
(3) 请求X11分批减少往返交通量
(4)加强安全
TXP还用来连接客户端和代理器与 Windows 主机的连接。 如果 RDP 连接, ETX 代理器将把 RDP 协议更改为 TinX, 以便更快地传输广域网 。
五.1. 减少带宽需求
TXP非常擅长压缩、收缩和优化请求。目的是减少整个网络的代理人和客户之间必须发送的数据数量。其特点是长期的网络延迟和有限的网络带宽。自然,为了优化和减少网络流量,需要作出必要努力,需要在两个接口进行额外的CPU周期和资源计算。 然而,个人计算机和服务器今天拥有巨大的计算能力,很容易管理额外的工作量。它不会影响远端服务器的速度 。因此,超速涡轮车可以减少带宽,而不影响总体性能。
5.2 适应不断变化的网络环境
TXP数据流的压缩和优化水平可根据带宽可用性、网络延时率或甚至远距离实时内容变化的表述方式进行动态修改。超过的涡轮X将修改和选择适当的压缩方法、数据类型和更新频率。以保持他们顶峰时的性能和可用性这些调整即时发生,没有必要制定具体的议定书。ETX喜欢吃现有的带宽,以提高显示质量和反应能力。另一方面,用户和管理者可以通过修改ETX配置文件参数,限制特定会话的带宽。
5.3 减少往返旅行请求(X11)
X Wondows协议打算用于一个带宽充足、例如局域网(局域网)的网络。与没有压缩层的 X 应用程序连接将导致远程 X 应用程序或桌面运行非常缓慢。可在 X 应用程序主机上安装ETX 代理,将 X Windows 协议完全从局域网中删除,或在同一 X 应用程序主机的不同局域网工作站上安装。图像将在服务器上提供,并通过代理器通过广域网发送。相反,TXP(ThinX协议)将被用于压缩、处理和交流基于屏幕内容的绘图指示。利用代理服务器的内置情报对客户的询问和对客户的询问较少。因此,消除了低效率和远程连接的延误。对往返广域网或因特网连接的要求数量急剧下降。超前涡轮驱动器给了你无比的性能优势
5.4 加强安全
TXP旨在保证安全。它可以使用最新的TLS 1.2协议进行简单的加密。以提高安全性。 事实上,默认情况下,为确保重要操作信息的安全,在ETX服务器部件之间使用 TLS 加密。可通过VPN或启动ETX服务器管理的TLS加密,确保公司网络的外部用户连接。
6.0 自动更新
ETX旨在自动对客户端和服务器组件进行升级。没有必要手工发布系统更新。当ETX在运行时,它还允许部署不同版本的客户和服务器。因此,各种办法和版本可以适用于不同的用户群体,各种办法和版本可以适用于不同的用户群体。这些都是通过ETX服务器的内置中央管理接口提供的。
第六,没有安装客户端。
当用户首次启动配置文件时, ETX 自动检测客户端启动器的存在, 如果未检测到, 则会提示用户下载和安装启动器。 这取消了客户 PC 上手动安装软件的要求 。
第六,使用运行时间包自动更新客户和代理。
当用户启动会话时, 轻量级客户端和代理运行将被下载到用户的桌面和 ETX 代理。 客户端和代理运行时配对保证每个用户在每次会话启动时都能收到客户端和服务器组件的兼容版本 。
当您开始下载时, 它会被暂停在系统上, 并且您不必再下载它。 这样可以确保后续通信尽快被启用 。
六.3 节点自动连接更新
ETX 服务器将自动和秘密发送所有对 ETX 从 ETX 11. 5 启动 开始注册到服务器的 ETX 连接节点的所有更新。 这样就不需要用千台虚拟机器手动更新 VDI 安装中数千个节点的软件了 。
在连接节点软件运行期间,该节点独立于代理人,用于管理节点上的会话代理人。
第六,同时管理许多运行时版本。
ETX服务器能够安装和使用不同运行时版本。这意味着可以对选定的用户适用固定方法,而不影响其他用户。可用于利用ETX服务包和热恢复进行附带结果试验,以便在特定应用中使用热恢复。每一个 ETX 配置文件都有独特的运行时间版本 。这可以由 ETX 管理员或 ETX 用户 (如果他们有能力更新配置) 配置 。
7.0 认证
ETX接受下列认证方式:
• LDAP(轻量目录存取协议)
• Microsoft® Active Directory® (AD)
• 以克尔贝罗斯为基础的单信号(SSO)
• 可排除验证模块(PAM)
• 服务器用户证书(仅UNIX)
ETX将根据你的识别方法,使用该结构的各个组成部分对用户进行认证。
LDAP和微软活动目录是集中身份管理的解决办法。它可以从任何计算机上获得。启用 ETX 服务器以更直接和高效的方式处理某些识别类型 。要使用 LDAP 认证,在 ETX 服务器安装期间设置必要的 LDAP 参数。对于基于克尔贝罗斯的单点登录环境,欲了解更多信息,请见核心产品文件中的超载涡轮发动机安装和维护指示。
此外,在UNIX环境中,PAM(可引入识别模块)或你的家用办公室认证机制可以使用。在这些识别模型中,为处理 ETX 登录请求,配置了一个特殊的 PAM 或本地认证服务器 。ETX 连接节点软件必须安装在 PAM 或家用ID 服务器上。在安装期间,它也赋予了“身份识别者”的工作。当节点在 ETX 服务器上注册时,所有登录请求都通过 ETX 服务器发送到 Augustator 节点 。几个PAM/土著认证节点可以向ETX服务器登记。因此,即使认证服务器不可用,用户也不会被锁定。 但是,你必须确保澳大利亚议会的设置和用户数据库在所有澳大利亚人之间保持一致。
除了"鉴定人"的工作之外,没有办法摆脱困境。也可以指定节点发挥代理经理的作用。由于节点具有代理经理的作用,它将接受远程桌面和应用程序连接。并启用一个本地会话代理来管理和压缩远处用户的会话。如果您的认证服务器由众多应用程序共享,为避免利用ETX会话影响这些系统,你不妨取消代理经理的作用。
7.1 多个认证者
选择使用自己的识别资料或地中海议会可以这样做的组织。该系统中最好有几种认证装置。如果 ETX 连接节点之一失效或无法连接 。ETX 服务器将随机选择可用的 ETX 农业 。 因此,同一组使用者及其辅助文件可以使用或访问系统中的所有ETX认证。这一点至关重要;否则,某些用户可能在任何时候都无法登录。
在大多数情况下,在该系统中,有两名澳大利亚人能够提供必要的负载平衡和保护,防止单点故障。可能有两种或两种以上身份证明是多余的。当用户优惠券在多个设备上同步时,还会增加不必要的复杂性和压力。
8.0 负载均衡
8.1 什么是负载平衡?
负载平衡是指 ETX 服务器向连接节点的“ 集群” 分配远程会话的能力。 负载平衡器是确保用户能够在高可用环境中访问其远程桌面和应用服务器的一个重要部分。
负载平衡功能如何?
当用户启动远程程序或桌面时,一个 ETX 连接节点会生成一个过程(称为“代理”),作为用户和远端主机之间的中间人。代理程序负责与主机(作为会话客户端)连接,并压缩远程显示器,供广域网传输给最终用户。
如果 ETX 只为所有用户会话配置一个节点, 节点( 由于硬件、 网络或其他故障) 的失败将会是灾难性的 。 ETX 将无法接受新的会话, 直到节点恢复并重新连接 。
当有两个或两个以上的节点时,一个节点的失灵不会损害系统。额外的节点可以接管,直到重新加入第一个节点。
ETX 服务器已注册所有 ETX 连接节点 。他们的存在被记录和跟踪。因此,ETX服务器了解可访问的ETX连接节点的确切数目,以及每个节点正在开展的工作和每个节点的可用资源。从用户的角度,几个连接节点之间没有明显的区别。在大多数情况下,用户不应关心哪个节点管理用户会话。和你去亚马逊的时候一样您不知道或不在乎 1 00 个网络服务器中的哪一个响应您的请求。
8.3 负载均衡
因为 ETX 服务器可以跟踪所有连接的节点和每个节点上可用的资源, 它可以通过使用最可用的资源选择节点, 将单词分配给连接节点。 这样可以保证用户和可用的服务器硬件之间尽可能快速的连接 。
ETX 服务器支持以下负载平衡标准:
9.0 许可
ETX牌照类型9.1
许可证本身是同时发放的。这意味着它们使大量用户能够分享数量有限的许可证。 例如,如果您购买50份ETX站点许可证,这些许可证可能由100人分享。只要不超过50人同时登入,就可同时登入。
9.2 许可证发放条例
绝不允许个别使用者使用多种许可证。这意味着用户可以就多个装置加密器启动几次会议,用户可以就多个装置启动几次会议。它也永远不会使用一个以上的联合用户许可证。 但是,如果用户与不止一个用户共享会话,使用者将能够使用它。参加共享会话的每个用户将获得一份许可证(假设用户“尚未使用许可证”)。
9.3 向许多ETX网站发放许可证
为了共享许可证库,许多ETX站点可以与ETX许可证服务器连接。每个ETX服务器都具有ETX许可证服务器的能力。并且可以在设置时打开。首先,必须设置许可服务器。以便额外的 ETX 服务器能够指定安装期间的许可服务器这种方法意在确保即使获得许可的服务器不再运作或无法进入,程序也能使用。所有地点的运行时间最长为72小时。只有当有执照的服务器被设置 发送电子邮件通知。
9.4 许可证发放
ETX许可证服务器提供静态和动态的许可证分发。
9:4:1:1:1:1:1:1:1:1.1固定的许可证发放
许可证按定义静态地发给每个ETX站点,以便你们仔细管制每个站点许可证的使用和费用,当许可证是静态地发给ETX站点时,该站点将处理许可证的内部使用,仿佛许可证是在当地安装的。
9.2.2. 动态的许可证发放分配
不固定地指定给ETX站点的任何许可证可先到先到先到,进入任何链接站点,动态许可证可从一个ETX站点轻易转移到另一个站点。
请记住,如果使用者在两个共享公共许可服务器的单独的ETX站点上开始开会,用户将使用每个ETX站点的许可证,这是因为ETX站点各自管理许可证。
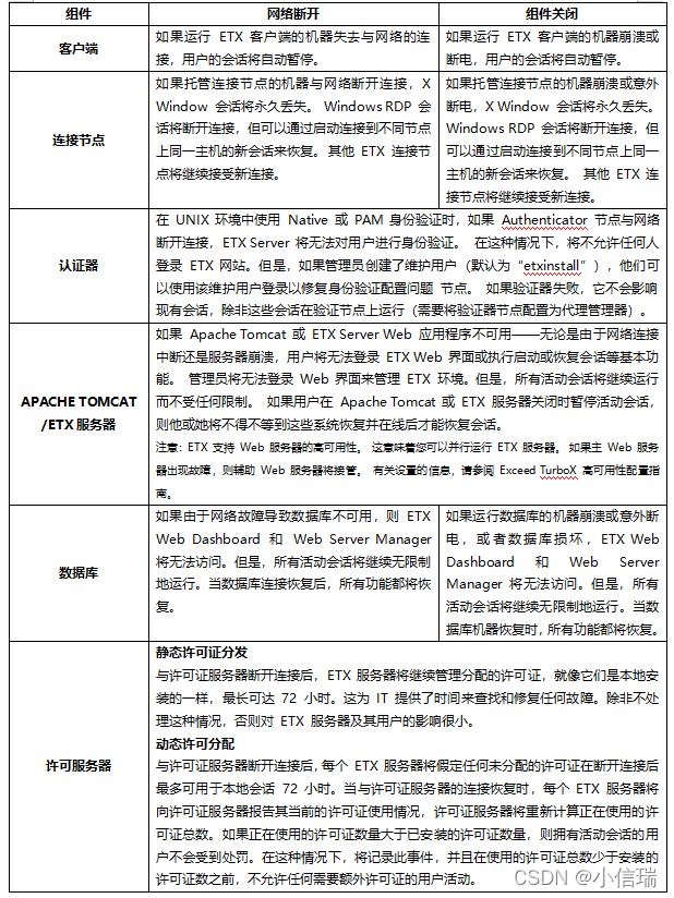
10.0 失败场景
ETX解决方案旨在应对各种问题,同时提供持续服务,包含各种部件的计算机容易发生灾害或故障,发生程度不同,故障程度不同,下表概述每个部件如何处理每一种问题。
11.0 平台
下表列出了ETX各组成部分所支持的平台。
详情请致电1-8-6-6-2-2-6-6-6。
上一篇:Qt开发基础之安装目录文件解析
下一篇:windows安装caffe
相关新闻
- 2022-08-04 WPF的由来
- 2022-08-04 Win11勒索软件防护怎么打开?Win11安
- 2022-08-04 Windows系统jdk的配置
- 2022-08-04 Windows10 OneNote怎么重新登录?如何重
- 2022-08-04 超好用的 Windows 效率工具推荐
- 2022-08-04 Windows如何在CMD或PowerShell中配置代理
- 2022-08-04 powershell和cmd对比
- 2022-08-04 【QT】Windows下QT下载安装
- 2022-08-04 windows下 C++ 实现类属性的get和set方
- 2022-08-04 Win11快速助手在哪里?Win11打开快速
|
|
|
|
|
|
|
|
|
|
|
|
|
|
|
